beat365英国官网

beat365英国官网欢迎您!

    学校主页 | 加入收藏
    书记信箱 院长信箱
  • 首页
  • 学院概况 +
    • 学院简介
    • 学院领导
    • 组织机构
    • 院史沿革
    • 联系方式
  • 党建工作 +
    • 党建活动
    • 组织机构
    • 政策制度
    • 理论学习
    • 党支部建设
    • 工会工作
  • 师资队伍 +
    • 师资概况
    • 教师名录
    • 博士生导师
    • 硕士生导师
    • 高层次人才
  • 本科教学 +
    • 工作动态
    • 专业设置
    • 系部介绍
    • 实验中心
    • 培养方案
    • 规章制度
    • 金课建设
    • 教学案例库
    • 相关下载
  • 研究生培养 +
    • 工作动态
    • 规章制度
    • 培养方案
    • 培养工作
    • 相关下载
    • 研究生竞赛
  • 招生信息 +
    • 本科生招生
    • 研究生招生
    • 国际学生招生
  • 学科建设 +
    • 学术动态
    • 学科概况
    • 学位授权点
    • 学科平台
  • 科学研究 +
    • 科研动态
    • 科研方向
    • 科研项目
    • 科研成果
  • 学生工作 +
    • 学工动态
    • 创新创业
    • 心理工作
    • 资助工作
    • 文体活动
    • 社会实践
    • 就业服务
    • 相关下载
  • 合作交流 +
    • 对外交流
    • 校企合作
    • 校友交流
    • 校友风采
    学校主页 | 加入收藏
    书记信箱 院长信箱

首页

首页

  • 学院新闻

  • 通知公告

  • 人才培养

  • 下载园地

通知公告

当前位置: 首页 > 通知公告 > 正文
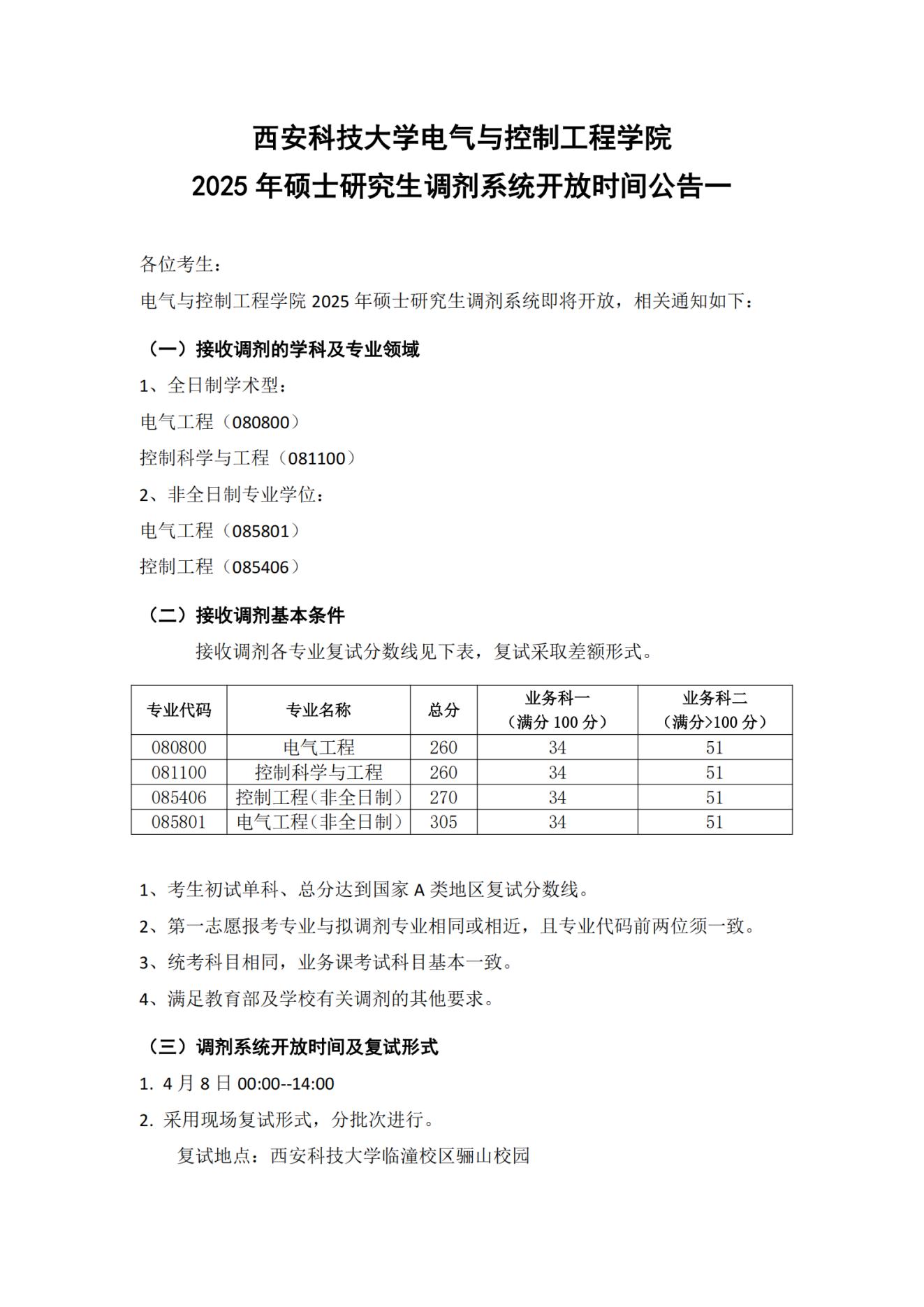
beat365英国官网 2025年硕士研究生调剂系统开放时间公告一
发布时间:2025-04-07 作者:


下一条:beat365英国官网2025年硕士研究生接收调剂公告

友情链接:

政府部门

兄弟院校

校内机构

  • 财务处
  • 校长办公室
  • 科技处
  • 安全技术培训中心
  • 期刊中心
  • 纪委
  • 老网站

常用链接

beat365英国官网

Copyright beat·365(英国VIP认证)官方网站-Best Mobile App All rights reserved

学院地址:西安市雁塔路58号 (雁塔校区) 陕西省西安市临潼区秦唐大道48号(临潼校区)

联系电话:029-83856353(临潼校区)